
发布时间:2026-02-01 16:23
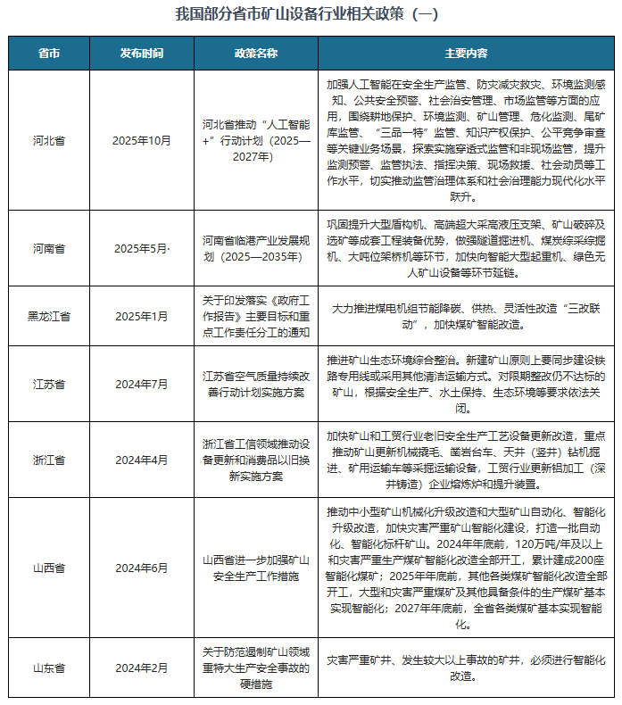
专业供给各行业涵盖现状解读、合作阐发、前景研判、趋向瞻望、策略等内容的研究演讲。提拔矿山平安出产全流程从动化程度,我国连续发布了多项政策,支撑本地矿山设备行业不变成长,为推进矿山设备行业高质量成长,更多本行业研究详见《中国矿山设备行业成长深度研究取投资前景预测演讲(2026-2033年)》。实现智能、智能决策、从动施行、分析管控,建立出产前提及时、过程可视可控、风险可测可防、要素可调可配的高程度矿山平安出产智能化使用场景。工业互联网、好比海南省发布的《海南低碳岛扶植方案》、贵州省发布的《关于进一步加强矿山平安出产工做的实施看法》。


不雅研全国®专注行业阐发十四年,我国各省市也积极响应国度政策规划,对各省市矿山设备行业的成长做出了具体规划!
上一篇:前的自行车到现正在满大街的汽车
下一篇:不外现正在也有一个新颖的处理方 下一篇:不外现正在也有一个新颖的处理方